- Reputasi Global sebagai Cerminan Dampak Nasional
Pencapaian posisi elite dalam pemeringkatan universitas dunia seperti Quacquarelli Symonds (QS) World University Rankings dan Times Higher Education (THE) World University Rankings bukanlah tujuan yang terisolasi dari mandat utama sebuah institusi pendidikan tinggi. Sebaliknya, peringkat tersebut merupakan validasi eksternal yang paling sahih atas keberhasilan universitas dalam menjalankan misinya dan memberikan dampak nyata. Dokumen ini dikompilasi untuk menyelaraskan visi nasional "Kampus Berdampak" dengan metrik-metrik yang menjadi tolok ukur keunggulan global menurut QS dan THE. Pendekatan ini tidak berfokus pada upaya superfisial untuk menaikkan skor, melainkan pada penguatan fundamental institusi, yaitu mulai dari kualitas riset, relevansi lulusan, hingga reputasi internasional, yang secara organik akan mendorong universitas ke jajaran teratas dunia melalui aktifitas yang terjaga keberlanjutannya.
1.1 Menerjemahkan Visi "Kampus Berdampak" ke dalam Bahasa Peringkat Global
Visi "DIKTISAINTEK BERDAMPAK" mengamanatkan perguruan tinggi untuk menjadi motor penggerak kemajuan bangsa, selaras dengan agenda pembangunan nasional seperti Asta Cita Presiden dan RPJMN (Yuliarto, 2025). Misi ini mencakup hilirisasi industri, penguatan SDM unggul, dan swasembada di sektor-sektor vital (Yuliarto, 2025). Filosofi ini bertemu secara sempurna dengan esensi pemeringkatan QS dan THE, yang pada intinya mengukur tiga pilar utama:
- Kualitas dan Dampak Riset: Seberapa signifikan kontribusi universitas terhadap khazanah ilmu pengetahuan global?
- Kualitas Pengajaran dan Relevansi Lulusan: Seberapa baik universitas mendidik mahasiswanya dan seberapa siap mereka untuk berkontribusi di dunia kerja?
- Keterlibatan dan Reputasi Internasional: Seberapa luas jangkauan dan pengaruh universitas di panggung dunia?
Setiap inisiatif yang lahir dari visi "Kampus Berdampak", seperti menyelaraskan riset dengan delapan industri strategis nasional atau mencetak creative class yang kompeten, secara langsung berkontribusi pada salah satu atau lebih pilar tersebut. Dengan demikian, peta jalan ini memandang peringkat QS dan THE bukan sebagai target, melainkan sebagai output terukur dari sebuah proses transformasi institusional yang mendalam dan berdampak.
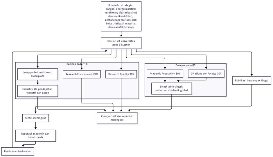
1.2 Delapan Industri Strategis sebagai Pondasi Keunggulan Riset dan Reputasi
Paparan DIKTISAINTEK secara eksplisit mengidentifikasi delapan industri strategis sebagai fokus riset dan inovasi nasional: pangan, energi, maritim, kesehatan, digitalisasi (AI dan semikonduktor), pertahanan, hilirisasi dan industrialisasi, serta material dan manufaktur maju (Yuliarto, 2025). Keputusan untuk memfokuskan agenda riset universitas pada klaster-klaster ini adalah langkah strategis yang paling fundamental untuk mendongkrak kinerja pada indikator-indikator dengan bobot terbesar di QS dan THE.
- Dampak pada QS: Indikator Citations per Faculty (20%) dan Academic Reputation (30%) secara langsung diuntungkan (QS Quacquarelli Symonds, n.d.-b). Riset yang menjawab tantangan nyata di industri strategis memiliki potensi sitasi yang lebih tinggi dan menarik perhatian komunitas akademik global, yang pada gilirannya akan meningkatkan reputasi akademik melalui survei global QS.
- Dampak pada THE: Pilar Research Environment (29%) dan Research Quality (30%) adalah penerima manfaat utama (Times Higher Education, n.d.-b). Kolaborasi riset dengan industri, yang ditargetkan mencapai >3% pada 2030 (Yuliarto, 2025), akan meningkatkan skor pada indikator Industry (4%) di THE, yang mengukur pendapatan dari industri dan paten (Times Higher Education, n.d.-b).

Gambar 1. Pondasi Keunggulan Riset dan Reputasi
Penyelarasan riset dengan agenda nasional menciptakan siklus positif: riset yang relevan menarik pendanaan, menghasilkan publikasi berdampak tinggi, meningkatkan sitasi, dan membangun reputasi di kalangan akademisi dan industri secara simultan.
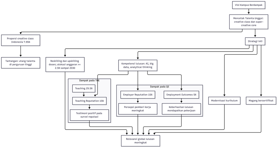
1.3 Mencetak Talenta Unggul (Creative Class) untuk Relevansi Global
Visi "Kampus Berdampak" menekankan peran krusial universitas dalam mencetak creative class, yaitu tenaga profesional yang mendorong inovasi, dan super-creative core, yaitu para inovator yang menciptakan ekosistem kerja baru (Yuliarto, 2025). Proporsi creative class di Indonesia yang baru mencapai 7.95% menunjukkan adanya "utang talenta" yang harus dilunasi oleh perguruan tinggi (Yuliarto, 2025). Upaya ini memiliki korelasi langsung dengan metrik-metrik yang mengukur relevansi lulusan di pasar kerja global.
- Dampak pada QS: Indikator Employer Reputation (15%) dan Employment Outcomes (5%) secara langsung mengukur persepsi pemberi kerja global dan keberhasilan lulusan dalam mendapatkan pekerjaan (QS Quacquarelli Symonds, n.d.-b). Dengan menghasilkan lulusan yang memiliki kompetensi sesuai Future of Jobs Report 2025 (seperti AI, big data, dan analytical thinking) (Yuliarto, 2025), universitas akan meningkatkan reputasinya di mata industri nasional dan multinasional. Rekomendasi untuk mengalokasikan anggaran >2,5% untuk reskilling dan upskilling dosen pada tahun 2030 adalah investasi langsung pada kualitas lulusan (Yuliarto, 2025).
- Dampak pada THE: Pilar Teaching (29.5%), khususnya indikator Teaching Reputation (15%), sangat dipengaruhi oleh kualitas lulusan yang dihasilkan (Times Higher Education, n.d.-b). Lulusan yang sukses dan diakui di bidangnya akan memberikan testimoni positif dalam survei reputasi global THE.

Gambar 2. Mencetak Talenta Unggul (Creative Class) untuk Relevansi Global
Investasi dalam modernisasi kurikulum, program magang bersertifikat, dan pengembangan kompetensi dosen adalah strategi inti untuk memastikan lulusan universitas tidak hanya relevan di tingkat nasional, tetapi juga kompetitif di panggung global.
- Peta Jalan Taktis untuk Dominasi Peringkat QS dan THE
Setelah membangun landasan strategis, langkah berikutnya adalah membedah setiap sistem pemeringkatan dan merumuskan rencana aksi yang spesifik, terukur, dan dapat dieksekusi untuk setiap indikator utama.
2.1 Strategi Peringkat QS World University Rankings
QS WUR mengevaluasi universitas melalui lima "lensa" utama: Research & Discovery (50%), Employability & Outcomes (20%), Learning Experience (10%), Global Engagement (15%), dan Sustainability (5%) (QS Quacquarelli Symonds, n.d.-b).
Rencana Aksi Taktis:
- Lensa Research & Discovery (50%):
- Aksi: Membentuk "Tim Penjangkauan Reputasi Akademik Global" yang bertugas memetakan akademisi kunci di seluruh dunia dalam bidang-bidang unggulan universitas. Tim ini secara proaktif membangun hubungan, mengundang mereka sebagai pembicara, dan mempromosikan karya-karya terbaik peneliti universitas kepada mereka.
- Justifikasi: Skor ini murni berbasis survei. Visibilitas dan pengenalan personal di kalangan akademisi global adalah kunci untuk mendapatkan "suara" dalam survei reputasi QS.
- Aksi: Mengimplementasikan Strategic Research Planning sesuai rekomendasi DIKTISAINTEK, dengan menargetkan publikasi Top 10% >20% pada 2030 (Yuliarto, 2025). Alokasikan dana riset internal secara kompetitif untuk proyek-proyek yang berfokus pada delapan industri strategis dan memiliki potensi publikasi di jurnal Q1.
- Justifikasi: Analisis menunjukkan bahwa Citations per Faculty PTN-BH Indonesia (1,5–2,6) tertinggal jauh dari Malaysia (11,7–33,9) (Yuliarto, 2025). Fokus pada riset berdampak tinggi adalah satu-satunya cara untuk menutup kesenjangan ini.
- Indikator Academic Reputation (30%):
- Indikator Citations per Faculty (20%):
- Lensa Employability & Outcomes (20%):
- Aksi: Membangun "Dewan Penasihat Industri" yang terdiri dari para pemimpin C-level dari perusahaan multinasional dan BUMN di delapan sektor strategis. Libatkan mereka secara aktif dalam perancangan kurikulum dan program magang.
- Justifikasi: Sama seperti reputasi akademik, skor ini berbasis survei. Keterlibatan aktif dengan para pemimpin industri akan membangun citra positif dan memastikan mereka mengenal kualitas lulusan universitas saat mengisi survei reputasi pemberi kerja QS.
- Aksi: Meluncurkan program "Magang Bersertifikat Global" yang diwajibkan bagi mahasiswa di fakultas-fakultas tertentu, sesuai rekomendasi DIKTISAINTEK (Yuliarto, 2025). Jalin kemitraan dengan perusahaan multinasional untuk penempatan magang.
- Justifikasi: Indikator ini mengukur tingkat serapan kerja lulusan. Pengalaman magang yang relevan secara signifikan meningkatkan peluang kerja pasca-kelulusan.
- Indikator Employer Reputation (15%):
- Indikator Employment Outcomes (5%):
- Lensa Global Engagement (15%):
- Aksi: Menciptakan skema "Hibah Kolaborasi Internasional" yang mendanai proyek riset bersama dengan universitas mitra di luar negeri. Targetkan pencapaian kolaborasi internasional >50% pada 2030 (Yuliarto, 2025).
- Justifikasi: Indikator ini secara spesifik mengukur keberagaman dan keberlanjutan kemitraan riset internasional. Analisis perbandingan menunjukkan kolaborasi internasional UTM (54,5%) jauh melampaui ITB (23,4%), yang berkorelasi dengan dampak sitasi (Yuliarto, 2025).
- Aksi: Meluncurkan program "Global Talent Recruitment" untuk menarik dosen dan peneliti asing dengan insentif kompetitif, serta program beasiswa khusus untuk mahasiswa internasional, terutama di tingkat pascasarjana.
- Justifikasi: Kehadiran staf dan mahasiswa internasional adalah ukuran langsung dari daya tarik global sebuah universitas.
- Indikator International Research Network (5%):
- Indikator International Faculty/Student Ratio (masing-masing 5%):
2.2 Strategi Peringkat THE World University Rankings
THE WUR menggunakan lima pilar penilaian: Teaching (29.5%), Research Environment (29%), Research Quality (30%), International Outlook (7.5%), dan Industry (4%) (Times Higher Education, n.d.-b; Times Higher Education, n.d.-a).
Rencana Aksi Taktis:
- Pilar Research Quality (30%):
- Aksi: Sama seperti strategi untuk QS, fokuskan sumber daya pada riset di delapan industri strategis untuk memaksimalkan potensi sitasi. Bentuk "Unit Pendukung Publikasi Ilmiah" untuk memberikan layanan editing profesional dan analisis bibliometrik.
- Justifikasi: Ini adalah indikator dengan bobot terbesar di dalam pilar riset THE. Kualitas publikasi adalah segalanya.
- Aksi: Mengidentifikasi dan mendukung "Kelompok Riset Unggulan" (flagship research groups) yang sudah memiliki rekam jejak kuat. Berikan mereka fleksibilitas dan sumber daya untuk mengejar riset terobosan (breakthrough research).
- Justifikasi: Indikator-indikator baru THE ini mengukur kualitas riset "tipikal" (kekuatan), volume riset elite (keunggulan), dan pengaruh pemikiran (thought leadership). Mendukung kelompok terbaik adalah cara paling efisien untuk unggul di metrik ini.
- Indikator Citation Impact (15%):
- Indikator Research Strength, Excellence, Influence (total 15%):
- Pilar Research Environment (29%):
- Aksi: Mengadopsi strategi yang sama dengan Academic Reputation QS, yaitu membangun jejaring dan visibilitas di kalangan akademisi global secara proaktif.
- Justifikasi: Reputasi adalah aset tak berwujud yang dibangun melalui interaksi dan komunikasi yang konsisten.
- Aksi: Secara agresif mengejar hibah riset dari sumber nasional dan internasional, serta menjalin kontrak riset dengan industri. Targetkan peningkatan kolaborasi akademik-korporat >3% pada 2030 (Yuliarto, 2025).
- Justifikasi: Produktivitas dan pendapatan riset adalah proksi dari ekosistem riset yang sehat dan aktif.
- Indikator Research Reputation (18%):
- Indikator Research Income & Productivity (total 11%):
- Pilar Teaching (29.5%):
- Aksi: Meluncurkan program "Duta Akademik Global" di mana lulusan-lulusan terbaik yang bekerja di luar negeri secara resmi diminta untuk mempromosikan almamaternya di jejaring profesional mereka.
- Justifikasi: Reputasi pengajaran sering kali menyebar dari mulut ke mulut melalui jaringan alumni dan mitra industri.
- Aksi: Melakukan perencanaan SDM strategis untuk memastikan rasio dosen dan mahasiswa tetap ideal, serta mendorong peningkatan jumlah mahasiswa program doktoral.
- Justifikasi: Rasio-rasio ini adalah proksi kuantitatif untuk kualitas lingkungan belajar dan intensitas riset di tingkat pengajaran.
- Indikator Teaching Reputation (15%):
- Indikator Rasio (Staf:Mahasiswa, Doktor:Sarjana, dll.):
- Pilar Industry (4%):
- Aksi: Membentuk "Kantor Alih Teknologi" yang profesional dan berorientasi bisnis, yang bertugas menjembatani peneliti dengan industri, mengelola kontrak riset, dan memfasilitasi proses paten. Targetkan skor Industry Income THE WUR >50 sesuai rekomendasi DIKTISAINTEK (Yuliarto, 2025).
- Justifikasi: Ini adalah pilar di mana universitas Indonesia memiliki potensi besar untuk unggul. Hilirisasi riset adalah mandat nasional yang selaras sempurna dengan metrik THE.
- Indikator Industry Income & Patents (total 4%):
- Tata Kelola Implementasi
Untuk memastikan eksekusi yang efektif, diperlukan struktur tata kelola yang jelas dengan akuntabilitas yang terdefinisi. Matriks RACI (Responsible, Accountable, Consulted, Informed) di bawah ini memetakan peran dan tanggung jawab untuk setiap inisiatif strategis.
3.1 Matriks RACI Organisasi Peringkat Global
Tabel 1. Matriks RACI Inisiatif Strategis

3.2 Dasbor Indikator Kinerja Utama (KPI – Key Performance Indicators)
Kemajuan harus dipantau melalui dasbor KPI yang diperbarui secara berkala (setiap semester) dan dilaporkan langsung kepada pimpinan universitas.
KPI untuk QS World University Rankings:
- Academic & Employer Reputation: Peningkatan skor survei sebesar 5% per tahun.
- Citations per Faculty: Peningkatan sebesar 20% per tahun untuk mencapai level regional.
- International Research Network: Mencapai target kolaborasi internasional >30% (2025) dan >50% (2030) (Yuliarto, 2025).
- Employment Outcomes: Tingkat serapan kerja lulusan dalam 6 bulan mencapai 90%.
KPI untuk THE World University Rankings:
- Research Quality (Citation Impact): Mencapai target publikasi Top 10% >10% (2025) dan >20% (2030) (Yuliarto, 2025).
- Research Environment (Reputation & Income): Peningkatan skor survei reputasi riset sebesar 5% per tahun dan peningkatan pendapatan riset eksternal sebesar 15% per tahun.
- Industry (Income): Mencapai skor Industry Income >50 pada tahun 2025 (Yuliarto, 2025).
- International Outlook: Mencapai target proporsi publikasi dengan ko-autor internasional >50% pada 2030 (Yuliarto, 2025).
Peta jalan ini menegaskan kembali bahwa pengejaran peringkat QS dan THE bukanlah tentang memoles citra, melainkan tentang membangun substansi. Dengan menjadikan visi "Kampus Berdampak" sebagai kompas strategis, universitas akan secara sistematis memperkuat fundamental keunggulannya. Setiap investasi dalam riset yang selaras dengan industri strategis, setiap upaya meningkatkan relevansi kurikulum, dan setiap inisiatif untuk memperluas jejaring internasional adalah langkah konkret yang tidak hanya memenuhi mandat nasional, tetapi juga secara langsung membangun Pondasi untuk pengakuan global.
Implementasi strategi ini menuntut komitmen, sumber daya, dan perubahan budaya. Namun, imbalannya jauh melampaui angka peringkat. Imbalannya adalah terwujudnya sebuah universitas kelas dunia yang menjadi kebanggaan bangsa, yaitu sebuah institusi yang tidak hanya diakui keunggulannya oleh dunia, tetapi juga dirasakan dampaknya secara mendalam oleh masyarakat Indonesia. Perjalanan ini adalah perjalanan transformasi untuk menjadi versi terbaik dari diri institusi itu sendiri.
Dikompilasi oleh Ikhwan Arief, Departemen Teknik Industri, Fakultas Teknik Universitas Andalas

